Application Overview
Switching power supply is a kind of power supply that uses modern power electronics technology to control the time ratio of switching on and off to maintain stable output voltage. Switching power supply is generally composed of pulse width modulation (PWM), control IC and MOSFET. Nowadays, switching power supply is widely used in almost all electronic devices because of its small size, light weight and high efficiency, and it is an indispensable power supply choice for the rapid development of electronic information industry.
MP has launched a series of reliable VD MOS and SJ MOS products for power supply. High-voltage SJ MOS is independently designed and developed by MP, which adopts advanced multilayer epitaxial technology, achieves extremely low on-resistance RDSON and FOM figure of merit (RDSON*Qg), and provides good choice for customers.
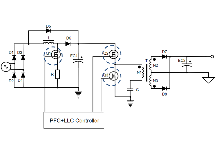
Application System Diagram
Application Topology Diagram
Recommended Products
SJ MOSFET Product List
| Part Number | VDSS(V) | ID(A)@25°C | V(GS)th (V) | RDS(on)(Ω) @VGS=10V 25°C max |
QG(nC) | CFD | Package | Datasheet |
|---|---|---|---|---|---|---|---|---|
| MPSW60M041 | 600 | 66 | 2.5-4.5 | 0.041 | 140 | - | TO-247 | Download |
| MPSW60M043CFD | 600 | 66 | 3-5 | 0.043 | 140 | Y | TO-247 | Download |
| MPSW60M086CFD | 600 | 41 | 3-5 | 0.086 | 72 | Y | TO-247 | Download |
| MPSX65M170 | 650 | 20 | 2-4 | 0.17 | 38.5 | - | TO-220F/TO-220/TO-262 TO-263/TO-247/DFN8×8 | Download |
| MPSX65M280CFD | 650 | 15 | 3-5 | 0.28 | 27 | Y | TO-220F/TO-263 | Download |
| MPSX65M650 | 650 | 8 | 2.5-4.5 | 0.65 | 13.4 | - | TO-220F/TO-220/TO-251 TO-252/DFN8*8 | Download |
| MPSX65M830B | 650 | 5.5 | 2-4 | 0.83 | 11.2 | - | TO-220F/TO-263/TO-262 TO-251/TO-252 | Download |
| MPSX65M990 | 650 | 4 | 2.5-4.5 | 0.99 | 8.8 | - | TO-220F/TO-220TO-251 TO-252 | Download |
| MPSX70M360B | 700 | 11.6 | 2-4 | 0.36 | 27 | - | TO-263/TO-220F/TO-251 TO-252 | Download |
| MPSX70M420B | 700 | 11 | 2-4 | 0.42 | 22.6 | - | TO-263/TO-220F/TO-251 TO-252 | Download |
| MPSX70M600B | 700 | 7.3 | 2-4 | 0.6 | 16 | - | TO-220F/TO-251/TO-252 | Download |
| MPSX70M1K1 | 700 | 4 | 2.5-4.5 | 1.1 | 8.8 | - | TO-220F/TO-220/TO-251 TO-252 | Download |
| MPSX70M1K5 | 700 | 5 | 2.5-3.5 | 1.5 | 5.5 | - | TO-220F/TO-251/TO-252 | Download |
| MPSX80M250B | 800 | 18 | 2-4 | 0.25 | 43 | - | TO-220F/TO-247 | Download |
| MPSX80M850B | 800 | 6.6 | 2-4 | 0.85 | 13.7 | - | TO-220F/TO-252 | Download |
Silicon-based chip and module series
Third generation semiconductor chip and module series